| DIAGRAMAS - SISTEMA DE CARGA Y ARRANQUE - VOLKSWAGEN 2007 - Mecanica Automotriz - INDICE |
Diagramas VOLKSWAGEN : Carga y Arranque | Charging and Starting System: - Esquemas - Graphics 2007 - |
| Los Diagramas, listados abajo, se refieren unicamente al Circuito electrico que involucra: Alternador [Generador] y/o; Arrancador [Motor de arranque, Marcha, Starter] - VOLKSWAGEN 2007 |
| BEETLE | |
| 2.5L 5 CIL. ALTERNADOR | DIAGRAMA SISTEMA DE CARGA |
| 2.5L 5 CIL. CONVERTIBLE ARRANCADOR, T/A | DIAGRAMA SISTEMA DE ARRANQUE |
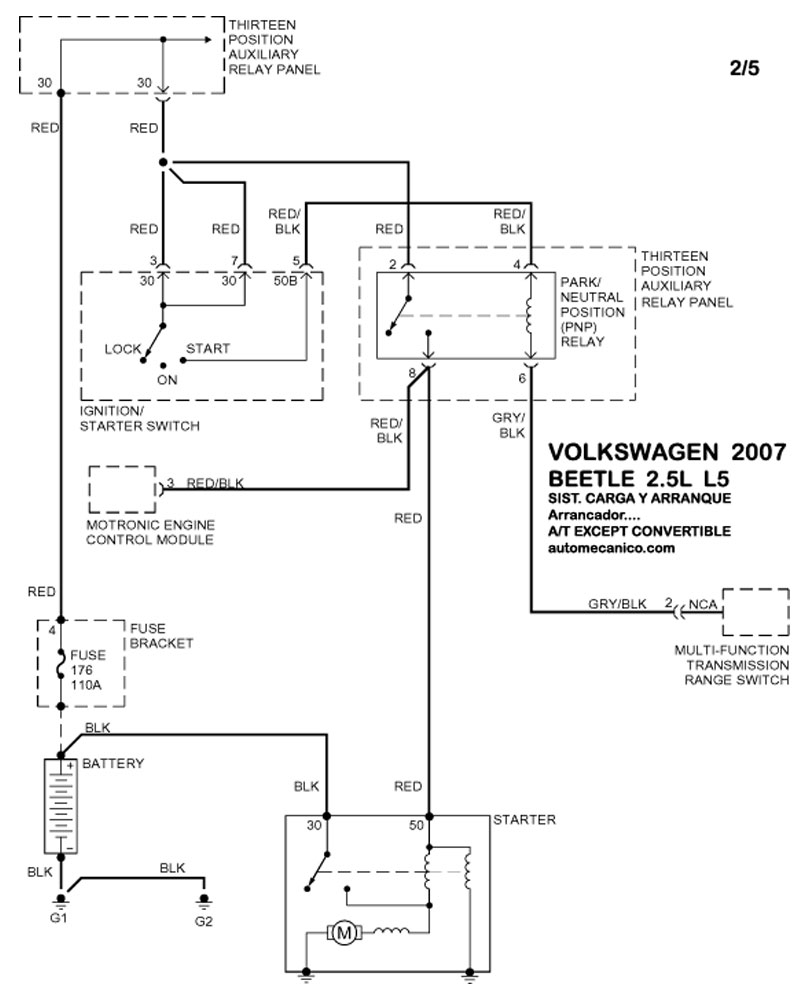
| 2.5L 5 CIL. EXCEPT CONVERTIBLE ARRANCADOR, T/A | DIAGRAMA SISTEMA DE ARRANQUE |
| 2.5L 5 CIL. DIRECT SHIFT ARRANCADOR, T/A | DIAGRAMA SISTEMA DE ARRANQUE |
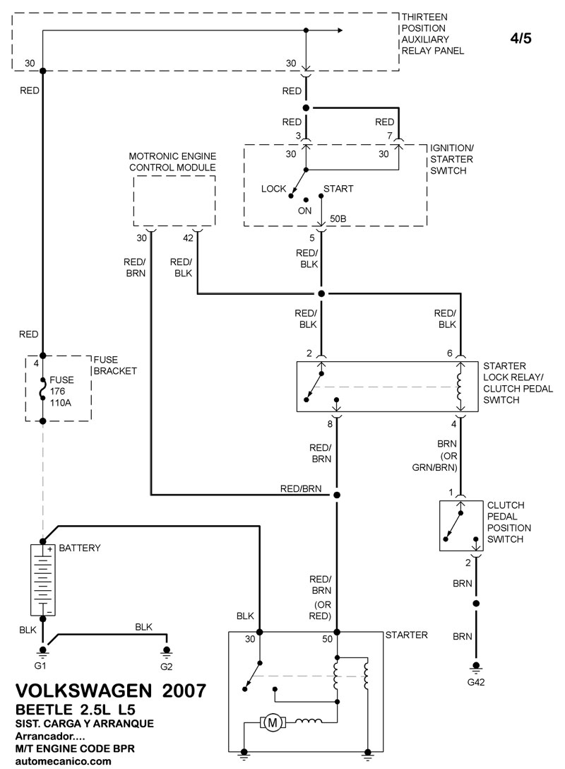
| 2.5L 5 CIL. ENGINE CODE BPR ARRANCADOR, T/M | DIAGRAMA SISTEMA DE ARRANQUE |
| 2.5L 5 CIL. ENGINE CODE BPS ARRANCADOR, T/M | DIAGRAMA SISTEMA DE ARRANQUE |
| EOS | |
| 2.0L 4 CIL. ALTERNADOR | DIAGRAMA SISTEMA DE CARGA |
| 2.0L 4 CIL. ARRANCADOR, T/A | DIAGRAMA SISTEMA DE ARRANQUE |
| 3.2L 6 CIL. ALTERNADOR | DIAGRAMA SISTEMA DE CARGA |
| 3.2L 6 CIL. ARRANCADOR, T/A | DIAGRAMA SISTEMA DE ARRANQUE |
| GOLF | |
| 2.0L 4 CIL. ALTERNADOR | DIAGRAMA SISTEMA DE CARGA |
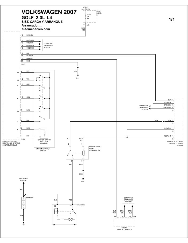
| 2.0L 4 CIL. ARRANCADOR, T/A | DIAGRAMA SISTEMA DE ARRANQUE |
| JETTA | |
| 2.0L 4 CIL. ALTERNADOR | DIAGRAMA SISTEMA DE CARGA |
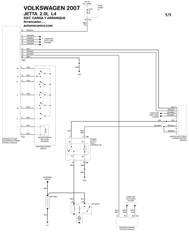
| 2.0L 4 CIL. ARRANCADOR, T/A | DIAGRAMA SISTEMA DE ARRANQUE |
| Volver al indice principal |
