| DIAGRAMAS - CIRCUITO DE ARRANQUE DEL MOTOR - ACURA 2015 - Mecanica Automotriz - INDICE |
Diagramas ACURA : Engine Starting: - Esquemas - Graphics 2015 - |
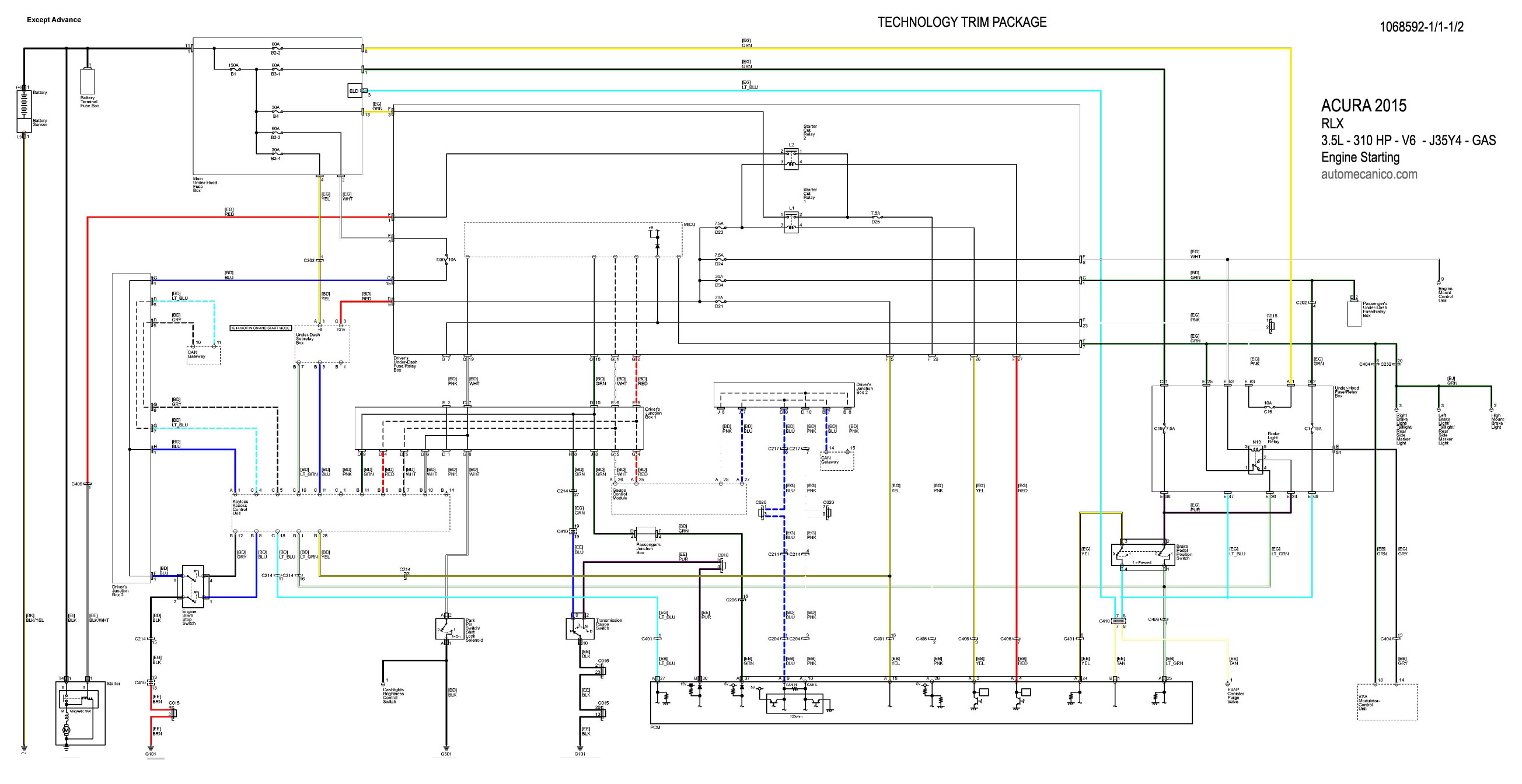
| Diagrama - Arrancador / Bateria y conexiones . Vehiculos ACURA 2015 En estos diagramas se describen los circuitos que conectan y activan el funcionamiento del Arrancador [Starter, motor de arranque] |
![]() |
| Los Diagramas, listados abajo, se refieren unicamente al Circuito electrico que involucra: Arrancador [starter] - ACURA 2015 - Arrancador = Starter, Motor de arranque - |
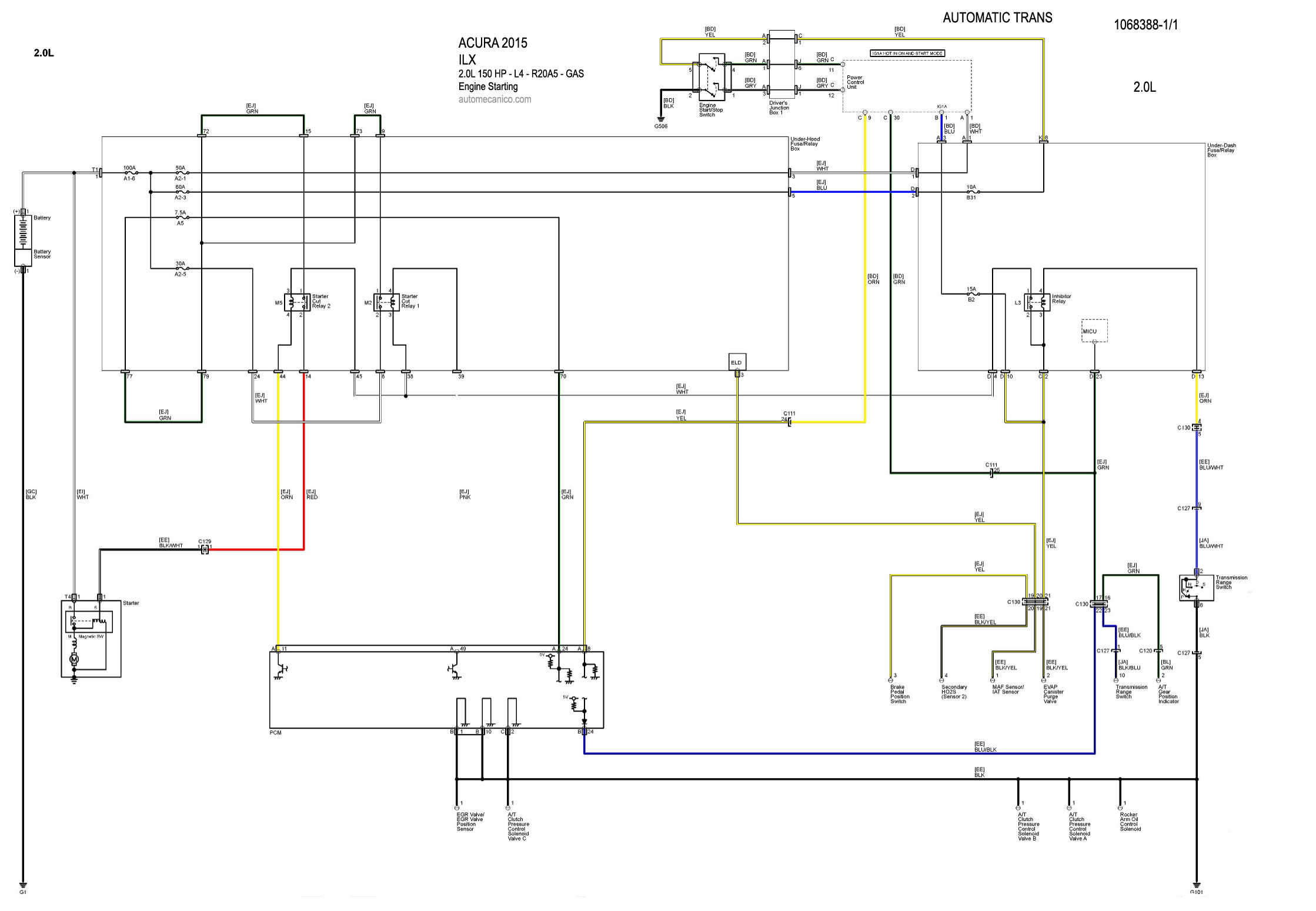
| ILX | |
| 2.0L - 4 Cil. Automatic Trans. 1/1 | Engine Starting |
| 2.4L - 4 Cil. Manual Trans. 1/1 | Engine Starting |
| MDX: SH-AWD | |
| 3.5L - V6 - T T P - GAS - 1/1 | Engine Starting |
| RDX | |
| 3.5L - V6 - B T P - GAS - 1/1 | Engine Starting |
| 3.5L - V6 - T T P - GAS - 1/1 | Engine Starting |
| RLX | |
| 3.5L - V6 - T T P - GAS - 1/1 | Engine Starting |
| 3.5L - V6 - P T P - GAS - 1/1 | Engine Starting |
| RLX: HYBRID | |
| 3.5L - V6 - AWD - P T P - Full Hybrid - 1/1 | Engine Starting |
| 3.5L - V6 - AWD - T T P - Full Hybrid - 1/1 | Engine Starting |
| TLX | |
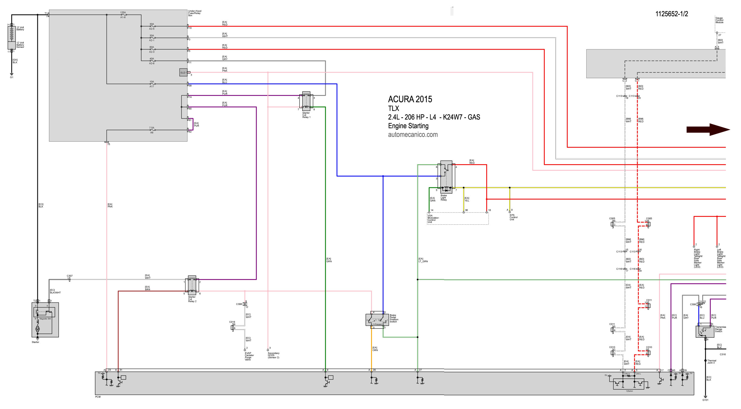
| 2.4L - 4 Cil. - 1/2 | Engine Starting |
| 2.4L - 4 Cil. - 2/2 | Engine Starting |
| TLX | |
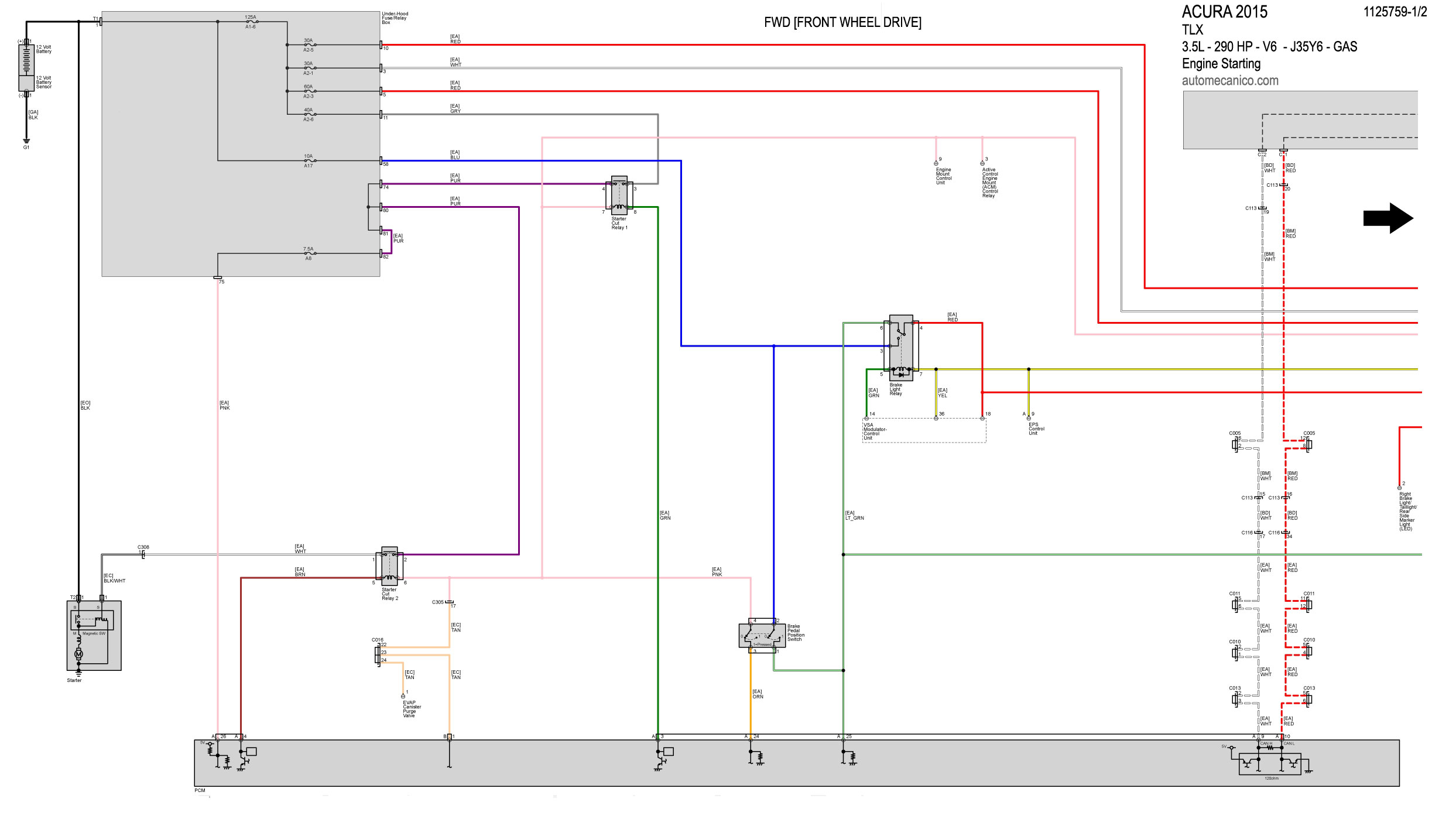
| 3.5L - V6 - FWD - 1/2 | Engine Starting |
| 3.5L - V6 - FWD - 2/2 | Engine Starting |
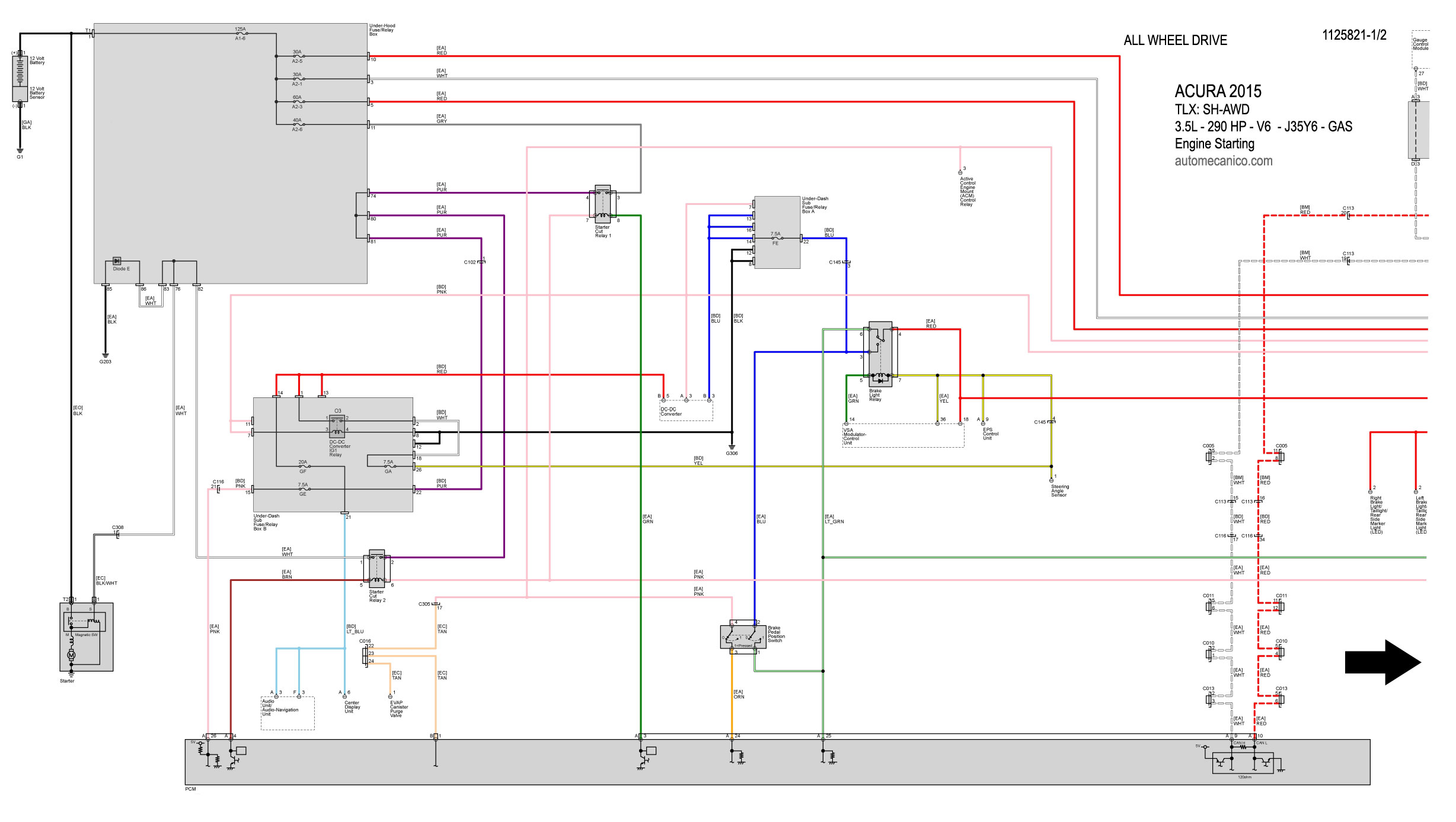
| TLX: SH-AWD | |
| 3.5L - V6 - AWD - 1/2 | Engine Starting |
| 3.5L - V6 - AWD - 2/2 | Engine Starting |
| Volver al indice 2015 |
