Logo autoeletronico.com
DIAGRAMAS - CIRCUITO DE ARRANQUE DEL MOTOR - CADILLAC 2015 - Mecanica Automotriz - INDICE

Diagramas CADILLAC : Engine Starting: - Esquemas - Graphics 2015 -

Diagrama - Arrancador / Bateria y conexiones . Vehiculos CADILLAC 2015

En estos diagramas se describen los circuitos que conectan y activan el funcionamiento del Arrancador [Starter, motor de arranque]
Arrancador - Diagramas - Esquemas - Graphics
Los Diagramas, listados abajo, se refieren unicamente al Circuito electrico que involucra: Arrancador [starter] - CADILLAC 2015 - Arrancador = Starter, Motor de arranque -
ATS: Luxury, Perfomance, Premium  
2.0L - 4 Cil.  w/o Stop/Start System - 1/2 Engine Starting
2.0L - 4 Cil. w/ Stop Start System - 2/2 Engine Starting
2.5L - 4 Cil.  w/o Stop/Start System - 1/2 Engine Starting
2.5L - 4 Cil. w/ Stop Start System - 2/2 Engine Starting
3.6L - V6.  w/o Stop/Start System - 1/2 Engine Starting
3.6L - V6. w/ Stop Start System - 2/2 Engine Starting
CTS:  - Sedan. - Luxury, Perfomance, Premium  
2.0L - 4 Cil. 1/1 Engine Starting
3.6L - V6 Engine Starting
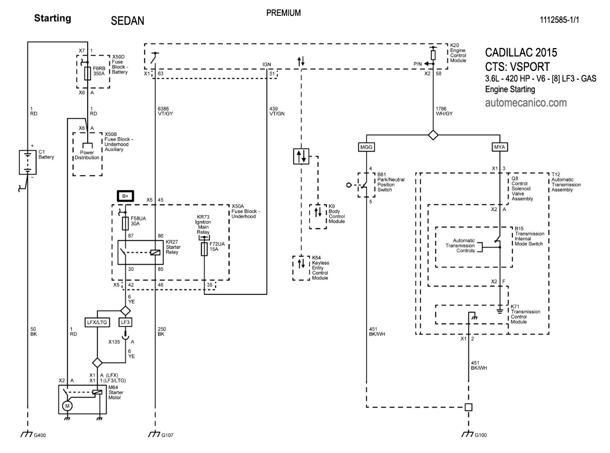
CTS: V - Coupe, Station, /wagon  
3.6L - V6 - VSPORT -1/1 Engine Starting
6.2L - V8 - GAS -1/1 Engine Starting
ELR - Hybrid  
1.4L - 4 Cil. Engine Starting
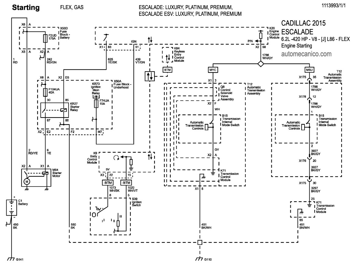
ESCALADE: Luxury, Platinum, Premium - ESV  
6.2L - V8 - Flex, Gas - 1/1 Engine Starting
SRX: Livery, Luxury, Perfomance, Premium  
3.6L - V6 - 1/1 Engine Starting
XTS: Livery, Luxury, Platinum, Premium, Vsport  
3.6L - V6 - 1/1 Engine Starting
  Volver al indice 2015