Logo autoeletronico.com
DIAGRAMAS - CIRCUITO DE ARRANQUE DEL MOTOR - MAZDA 2015 - Mecanica Automotriz - INDICE

Diagramas MAZDA : Engine Starting: - Esquemas - Graphics 2015 -

Diagrama - Arrancador / Bateria y conexiones . Vehiculos MAZDA 2015

En estos diagramas se describen los circuitos que conectan y activan el funcionamiento del Arrancador [Starter, motor de arranque]
Arrancador - Diagramas - Esquemas - Graphics
Los Diagramas, listados abajo, se refieren unicamente al Circuito electrico que involucra: Arrancador [starter] - MAZDA 2015 - Arrancador = Starter, Motor de arranque - MAZDA
CX-5: Grand Touring, Sport, Touring  
2.0L - 4 Cil.  -  1/1 Engine Starting
2.5L - 4 Cil.  -  1/1 Engine Starting
CX-9: Grand Touring, Sport, Touring  
3.7L - V6  -  1/1 Engine Starting
MAZDA 3: Grand Touring, Sport, SV, Touring, S Touring  
2.0L - 4 Cil.  -  1/1 Engine Starting
2.5L - 4 Cil.  -  1/1 Engine Starting
MAZDA 5: Grand Touring, Sport, Touring  
2.5L - 4 Cil.  -  1/1 Engine Starting
MAZDA 6: Grand Touring, Sport, Touring  
2.5L - 4 Cil.  -  1/1 Engine Starting
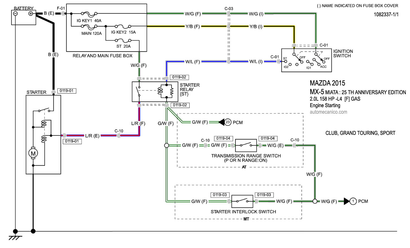
MX-5 MIATA: 25TH, Club, Grand Touring, Sport  
2.0L - 4 Cil.  -  1/1 Engine Starting
  Volver al indice 2015