| DIAGRAMAS - SISTEMA DE CARGA Y ARRANQUE - 1995 - Mecanica Automotriz - INDICE |
Diagramas BUICK : Carga y Arranque | Charging and Starting System: - Esquemas - Graphics 1995 - |
| Los Diagramas, listados abajo, se refieren unicamente al Circuito electrico que involucra: Alternador [Generador] y/o; Arrancador [Motor de arranque, Marcha, Starter] - INDICE: BUICK - 1995 - |
| AŃO | Modelo | Alternador | Arrancador |
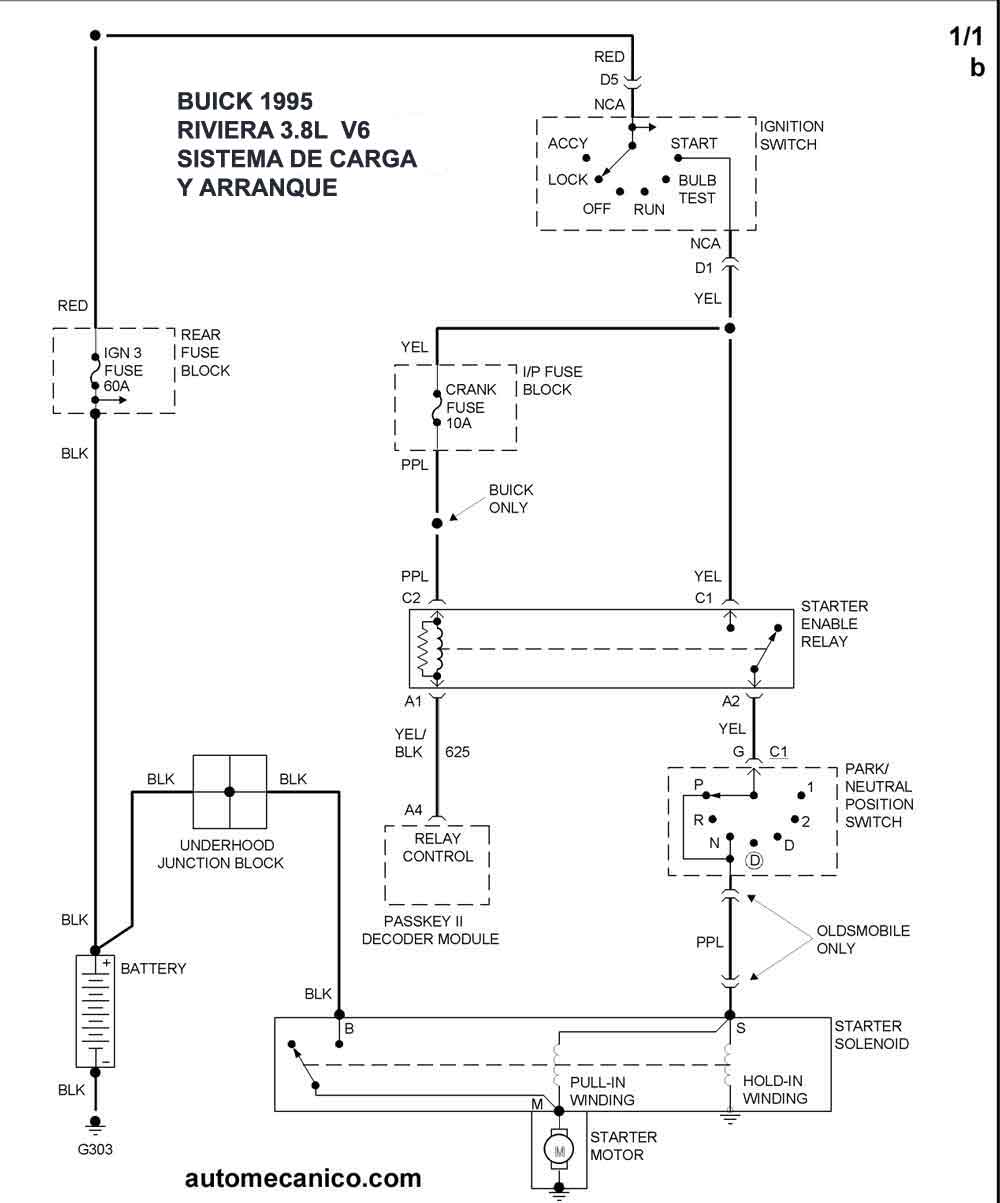
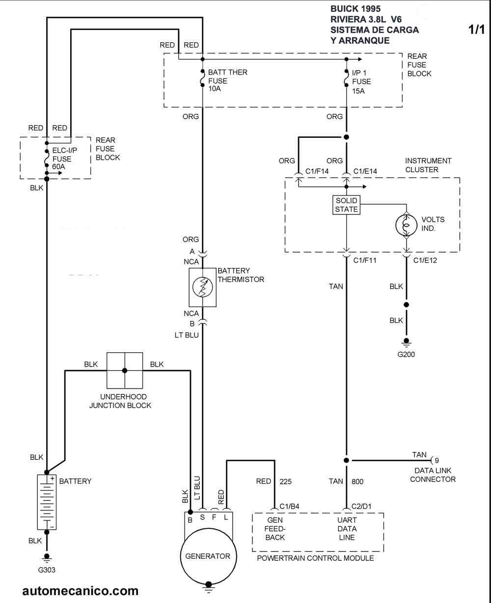
| 1995 | RIVIERA 3.8L V6 CIL. | SIST. DE CARGA . | SIST. DE ARRANQUE |
| 1995 | ROADMASTER 5.7L V8 CIL. | SIST. DE CARGA . | SIST. DE ARRANQUE |
| 1995 | SKYLARK 2.3L 4 CIL. | SIST. DE CARGA. | SIST. DE ARRANQUE |
| 1995 | SKYLARK 3.1L V6 CIL. | SIST. DE CARGA . | SIST. DE ARRANQUE |
| Volver al listado principal |
