| DIAGRAMAS - SISTEMA DE CARGA Y ARRANQUE - 1995 - Mecanica Automotriz - INDICE |
Diagramas LEXUS : Carga y Arranque | Charging and Starting System: - Esquemas - Graphics 1995 - |
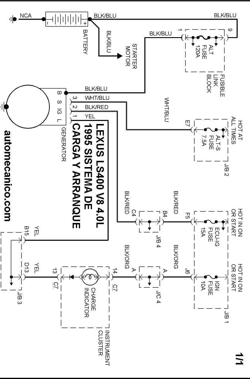
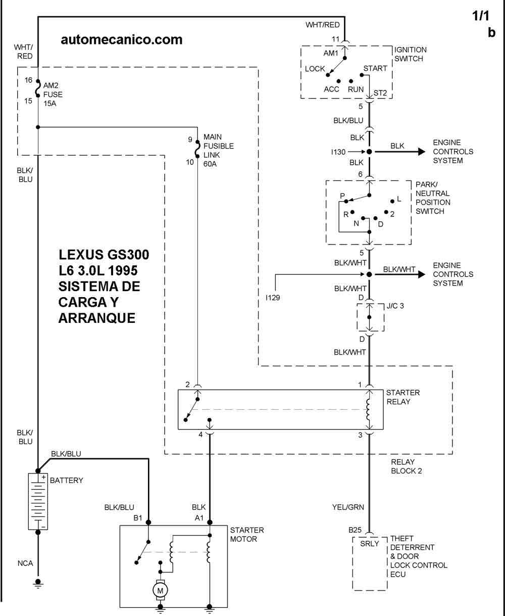
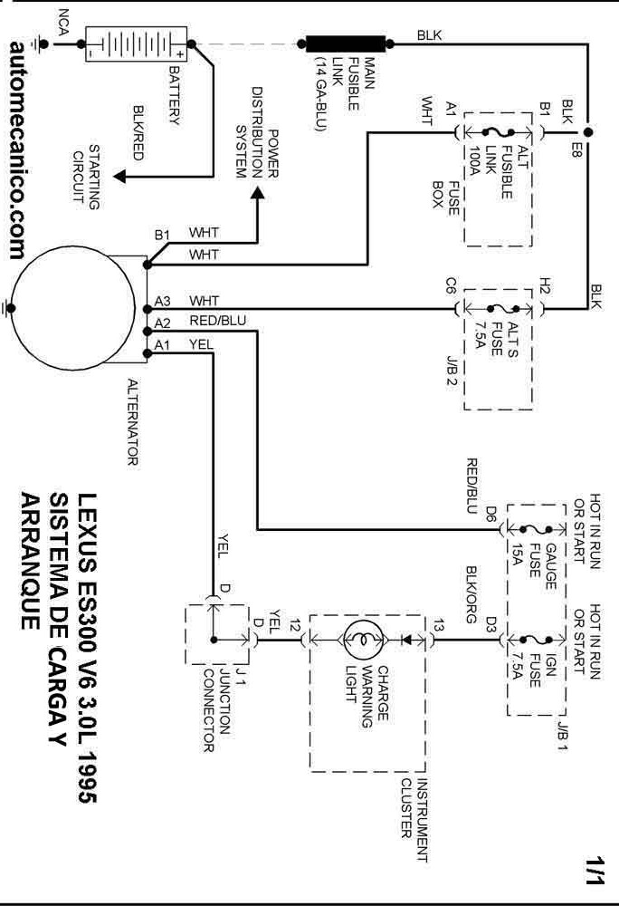
| Los Diagramas, listados abajo, se refieren unicamente al Circuito electrico que involucra: Alternador [Generador] y/o; Arrancador [Motor de arranque, Marcha, Starter] - INDICE: LEXUS - 1995 - |
| AŃO | Modelo | Alternador | Arrancador |
| 1995 | ES 300 3.0L V6 CIL. 1/1 | SIST. DE CARGA | SIST. DE ARRANQUE |
| 1995 | GS 300 3.0L V6 CIL. 1/1 | SIST. DE CARGA | SIST. DE ARRANQUE |
| 1995 | LS 400 4.0L V8 CIL. 1/1 | SIST. DE CARGA | SIST. DE ARRANQUE |
| Volver al listado principal |
