| DIAGRAMAS - SISTEMA DE CARGA Y ARRANQUE - 1995 - Mecanica Automotriz - INDICE |
Diagramas OLDSMOBILE : Carga y Arranque | Charging and Starting System: - Esquemas - Graphics 1995 - |
| Los Diagramas, listados abajo, se refieren unicamente al Circuito electrico que involucra: Alternador [Generador] y/o; Arrancador [Motor de arranque, Marcha, Starter] - INDICE: OLDSMOBILE - 1995 - |
| Year | Modelo | Alternador | Arrancador |
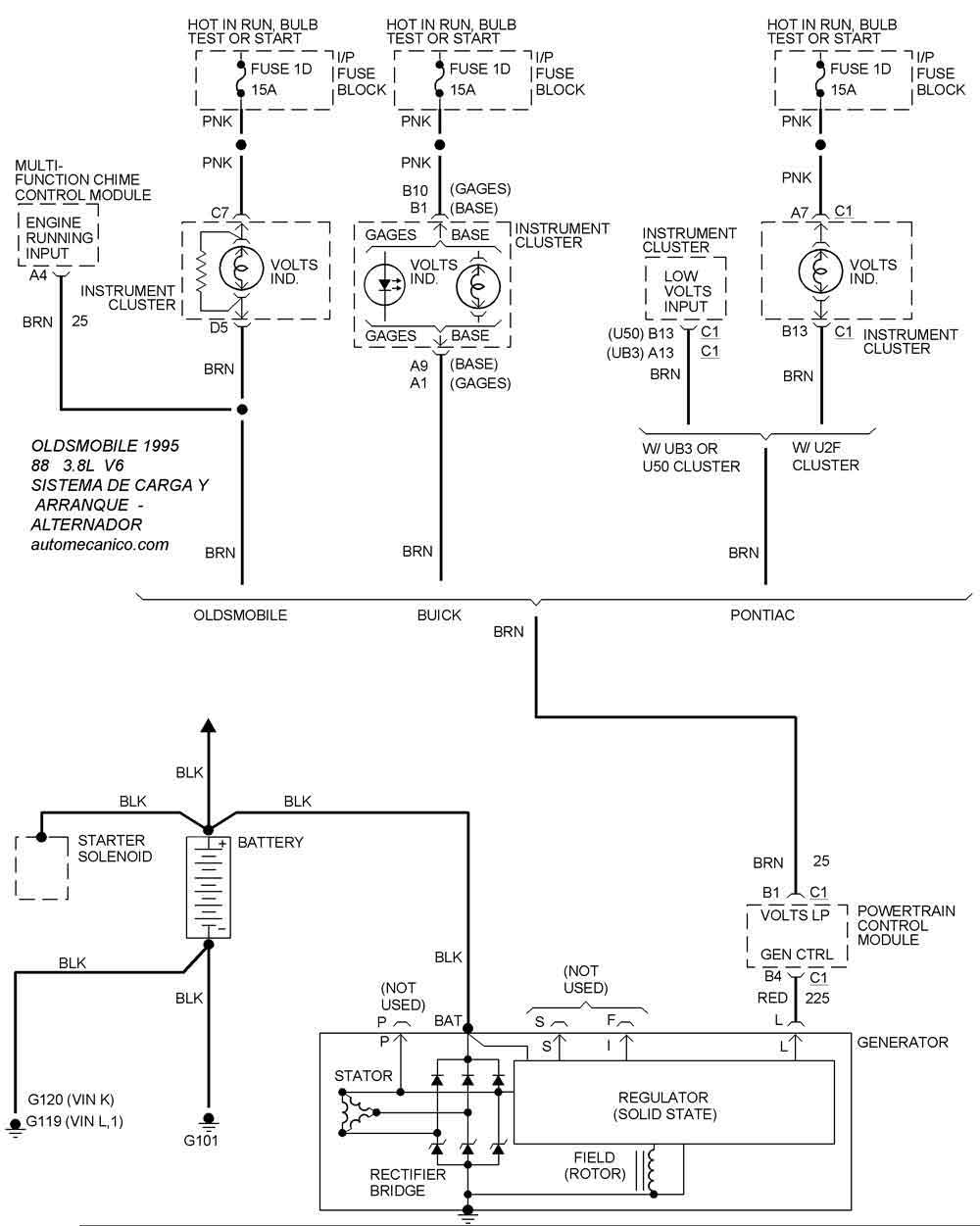
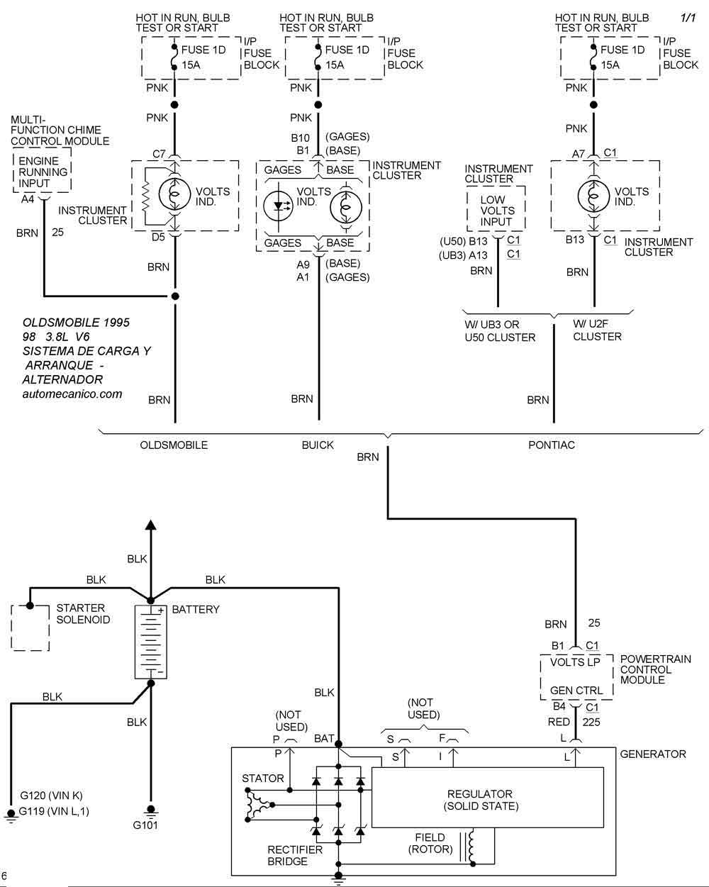
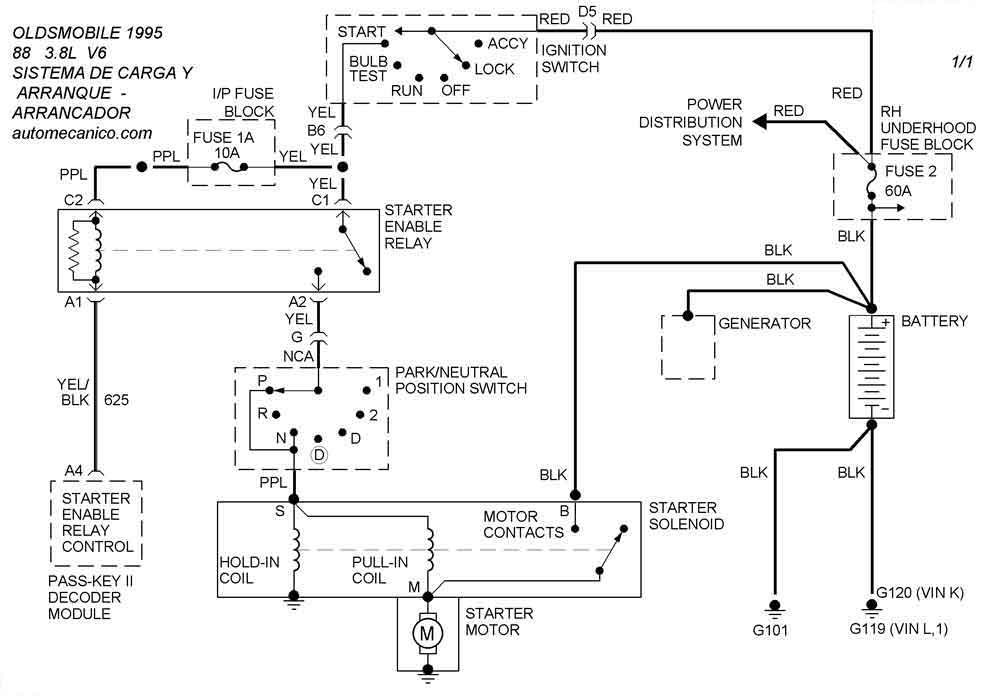
| 1995 | 88 - 3.8L V6 CIL. | SIST. DE CARGA | SIST. DE ARRANQUE |
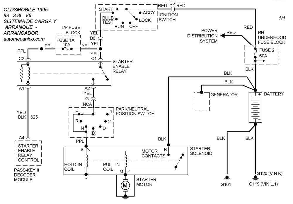
| 1995 | 98 - 3.8L 6 CIL | SIST. DE CARGA | SIST. DE ARRANQUE |
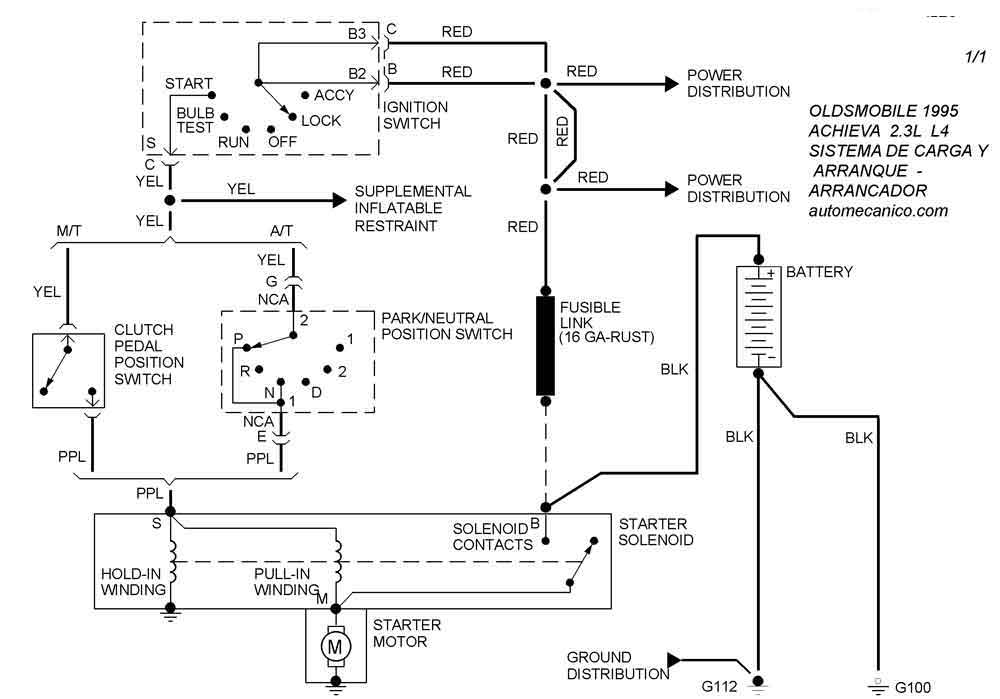
| 1995 | ACHIEVA 2.3L 4 CIL. | SIST. DE CARGA | SIST. DE ARRANQUE |
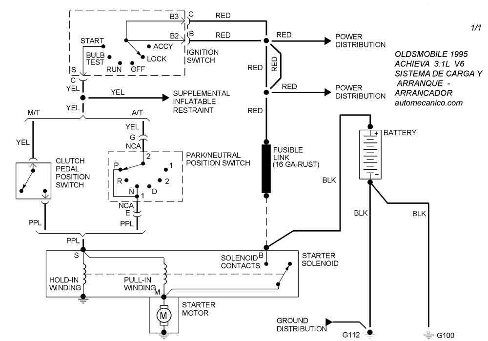
| 1995 | ACHIEVA 3.1L V6 CIL. | SIST. DE CARGA | SIST. DE ARRANQUE |
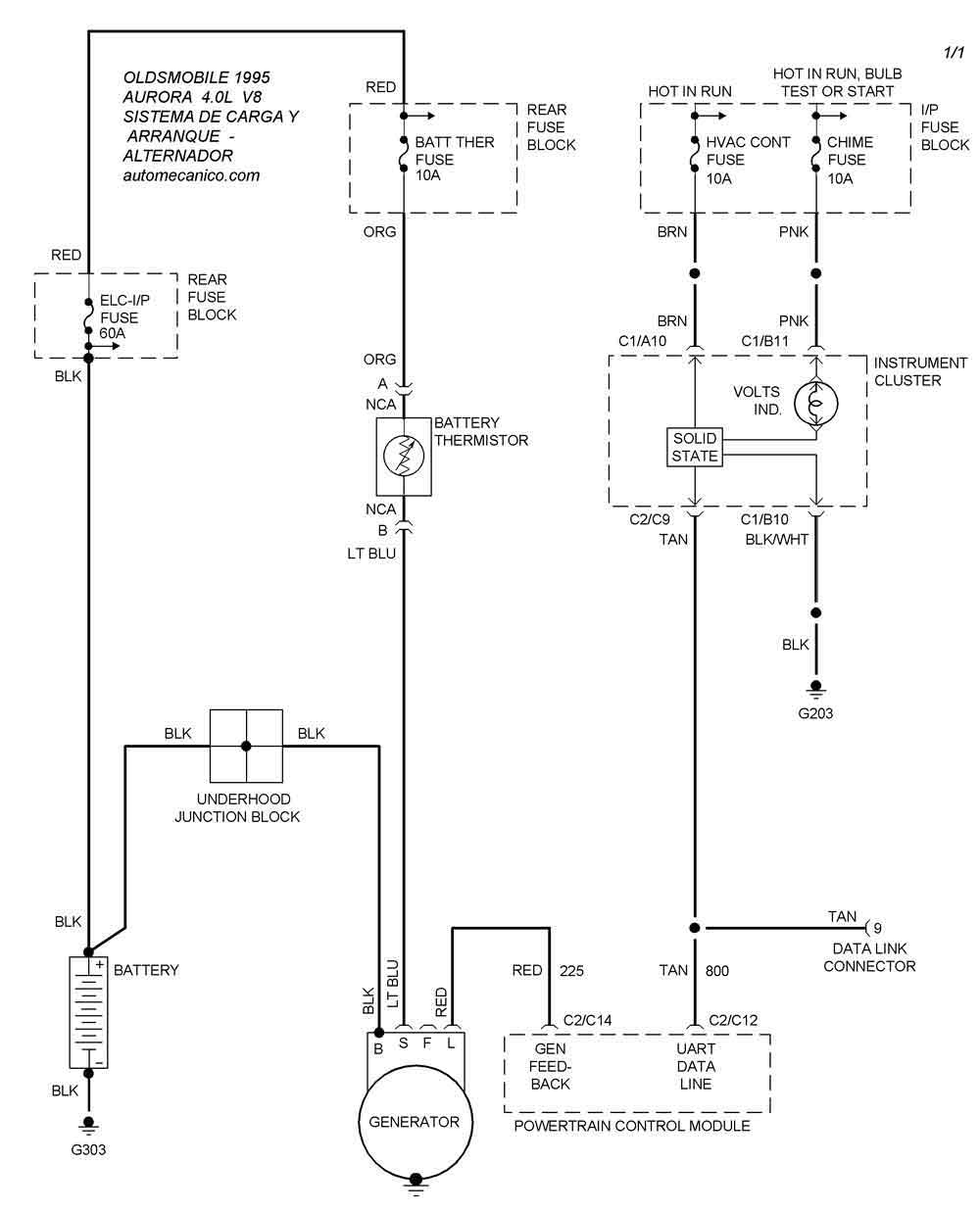
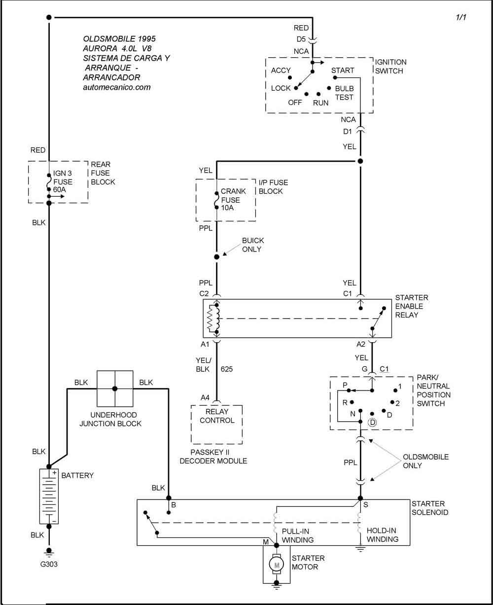
| 1995 | AURORA 4.0L V8 CIL | SIST. DE CARGA | SIST. DE ARRANQUE |
| Volver al listado principal |
