| DIAGRAMAS - SISTEMA DE CARGA Y ARRANQUE - 2005 - Mecanica Automotriz - INDICE |
Diagramas INFINITI : Carga y Arranque | Charging and Starting System: - Esquemas - Graphics 2005 - |
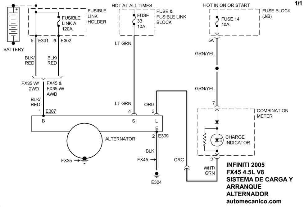
| Los Diagramas, listados abajo, se refieren unicamente al Circuito electrico que involucra: Alternador [Generador] y/o; Arrancador [Motor de arranque, Marcha, Starter] - INDICE: INFINITI - 2005 - |
| AŃO | Modelo | Alternador | Arrancador |
| 2005 | FX35 - 3.5L V6 | SIST. DE CARGA | SIST. DE ARRANQUE |
| 2005 | FX45 - 4.5L V8 | SIST. DE CARGA | SIST. DE ARRANQUE |
| 2005 | G35 -3.5L V6 AWD | SIST. DE CARGA | SIST. DE ARRANQUE |
| 2005 | G35 - 3.5L V6 RWD | SIST. DE CARGA | SIST. DE ARRANQUE |
| 2005 | Q45 - 4.5L V8 | SIST. DE CARGA | SIST. DE ARRANQUE |
| 2005 | QX56 - 5.6L V8 | SIST. DE CARGA | SIST. DE ARRANQUE |
| Volver al listado principal |
