| DIAGRAMAS - SISTEMA DE CARGA Y ARRANQUE - 1998 - Mecanica Automotriz - INDICE |
Diagramas CHEVROLET : Carga y Arranque | Charging and Starting System: - Esquemas - Graphics 1998 - |
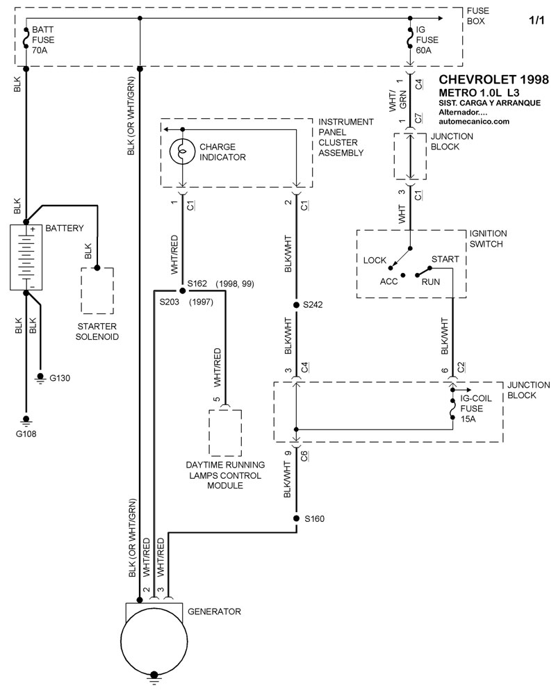
| Los Diagramas, listados abajo, se refieren unicamente al Circuito electrico que involucra: Alternador [Generador] y/o; Arrancador [Motor de arranque, Marcha, Starter] - INDICE: CHEVROLET - 1998 - |
| AŃO | Modelo | Alternador | Arrancador |
| 1998 | METRO - 1.0L L3 CIL. | SIST. DE CARGA | SIST. DE ARRANQUE |
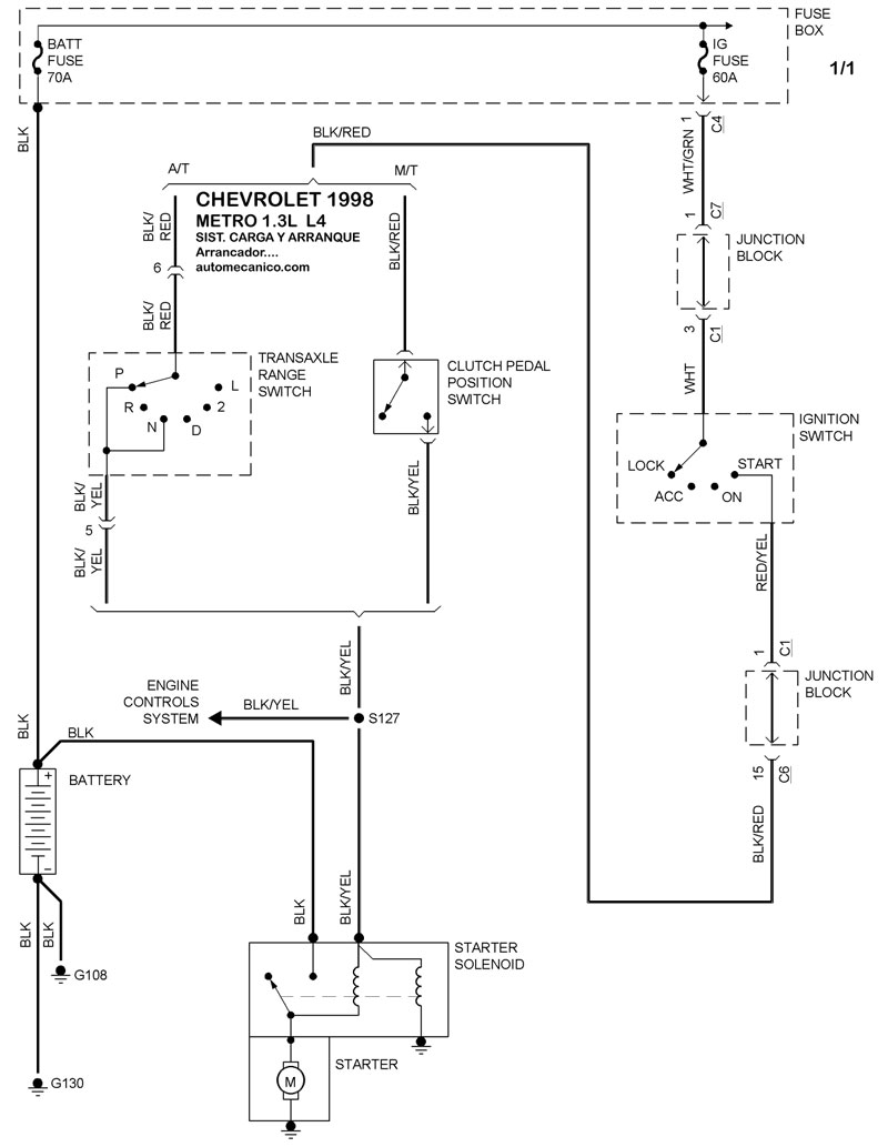
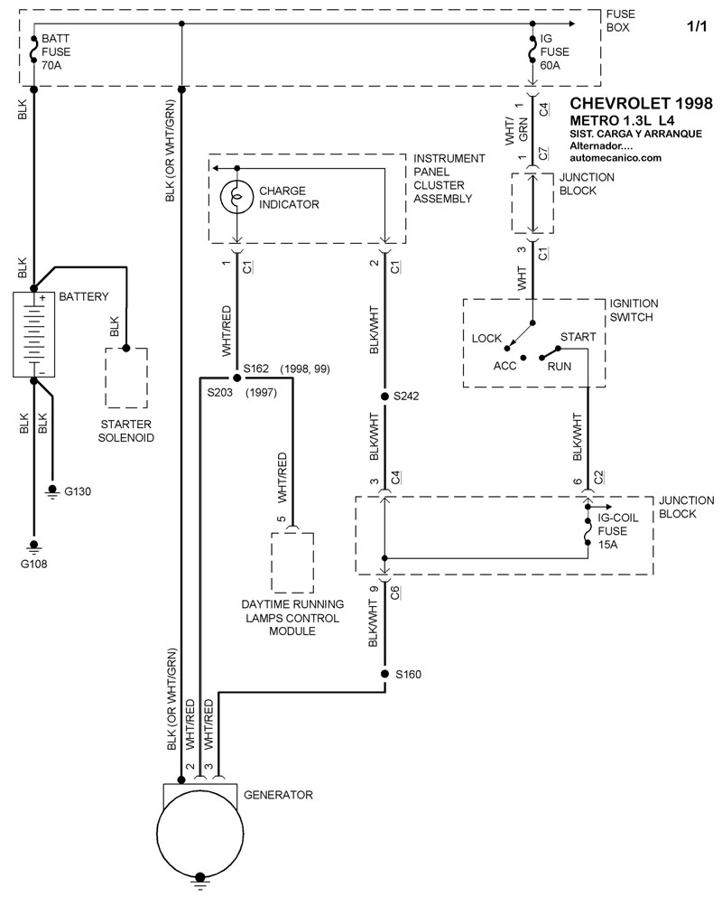
| 1998 | METRO - 1.3L L4 CIL | SIST. DE CARGA | SIST. DE ARRANQUE |
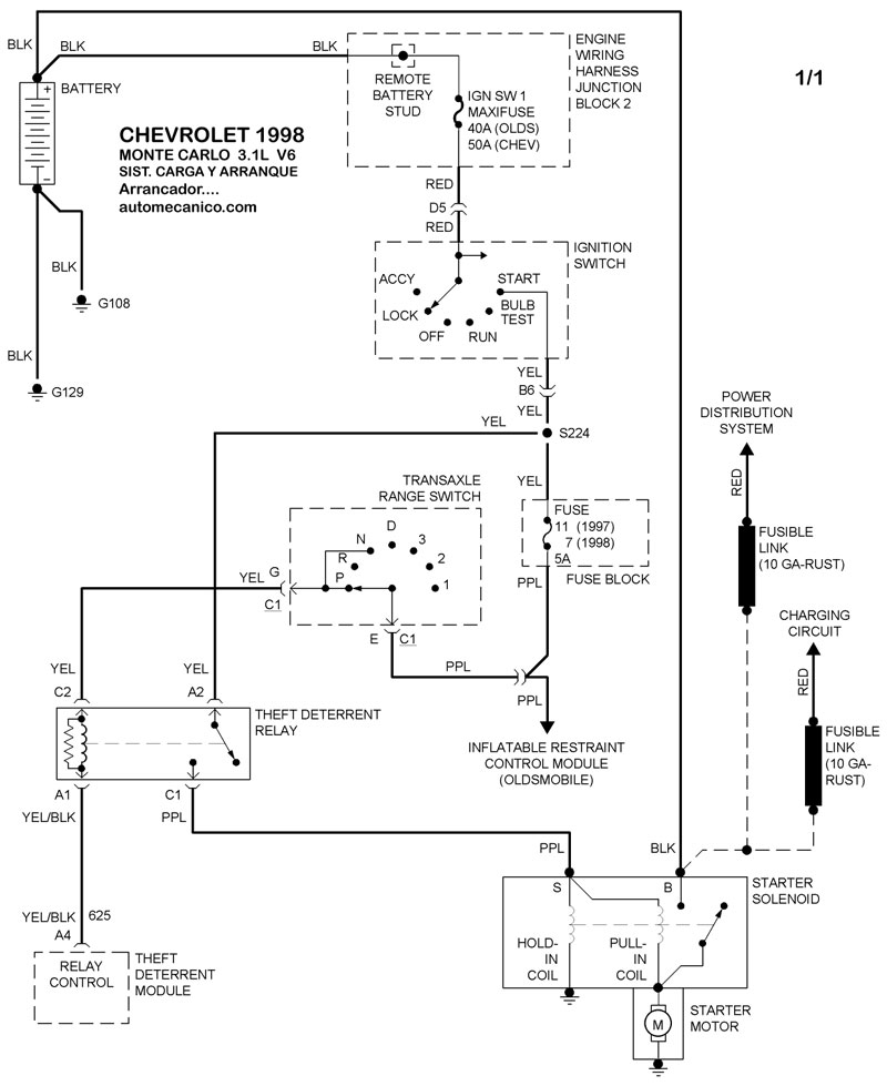
| 1998 | MONTECARLO - 3.1L V6 | SIST. DE CARGA | SIST. DE ARRANQUE |
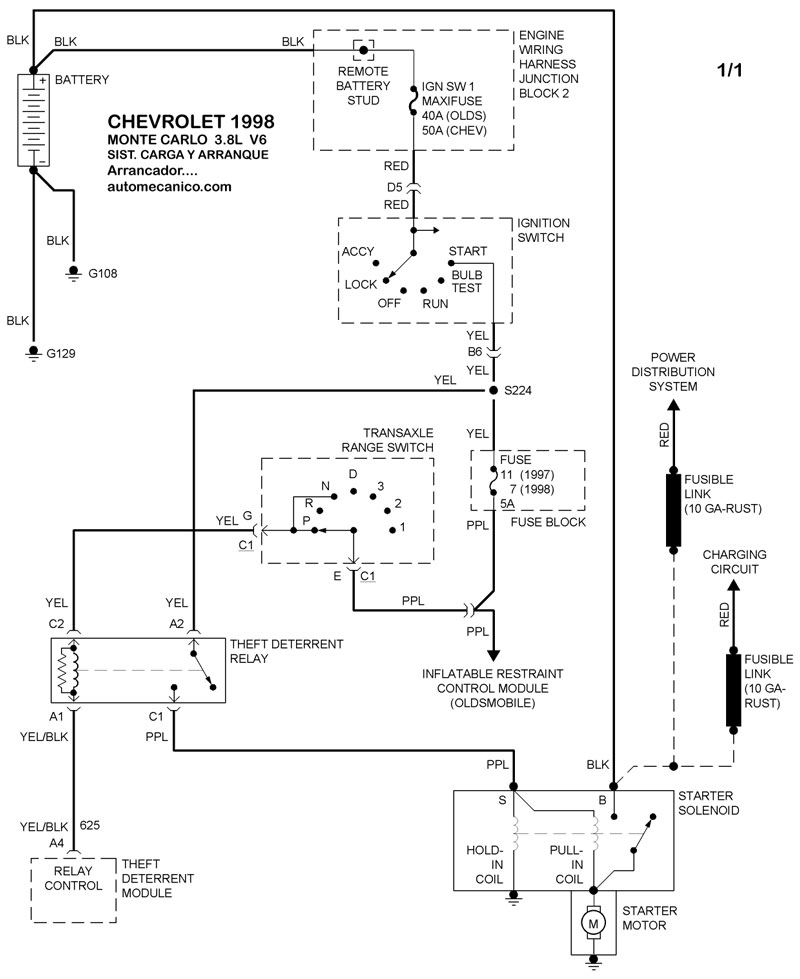
| 1998 | MONTECARLO - 3.8L 6 | SIST. DE CARGA | SIST. DE ARRANQUE |
| Volver al listado principal |
