| DIAGRAMAS - SISTEMA DE CARGA Y ARRANQUE - 1998 - Mecanica Automotriz - INDICE |
Diagramas TOYOTA : Carga y Arranque | Charging and Starting System: - Esquemas - Graphics 1998 - |
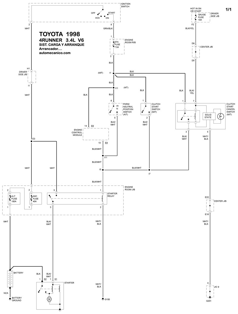
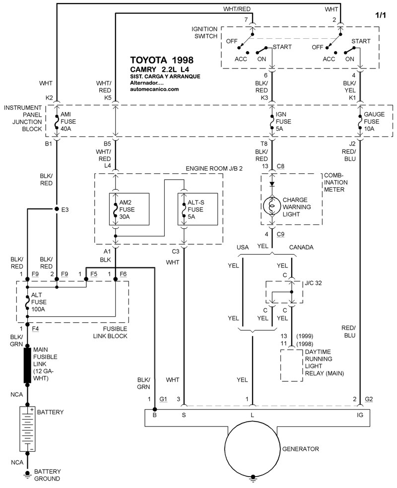
| Los Diagramas, listados abajo, se refieren unicamente al Circuito electrico que involucra: Alternador [Generador] y/o; Arrancador [Motor de arranque, Marcha, Starter] - INDICE: TOYOTA - 1998 - |
| YEAR | Modelo | Alternador | Arrancador |
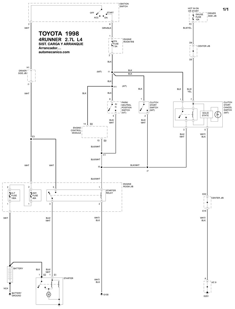
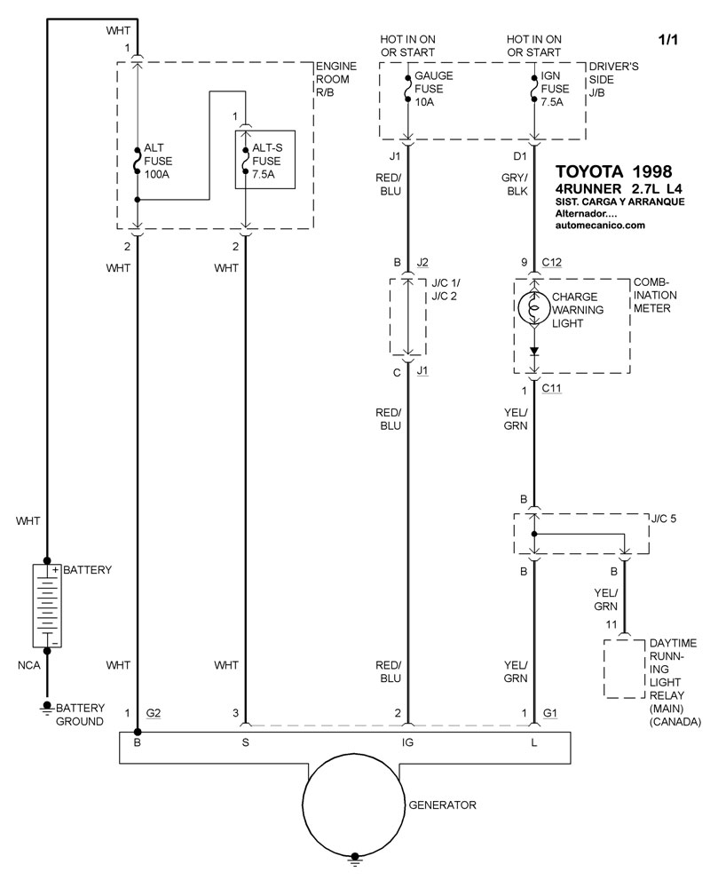
| 1998 | 4RUNNER - 2.7L L4 CIL. | SIST. DE CARGA | SIST. DE ARRANQUE |
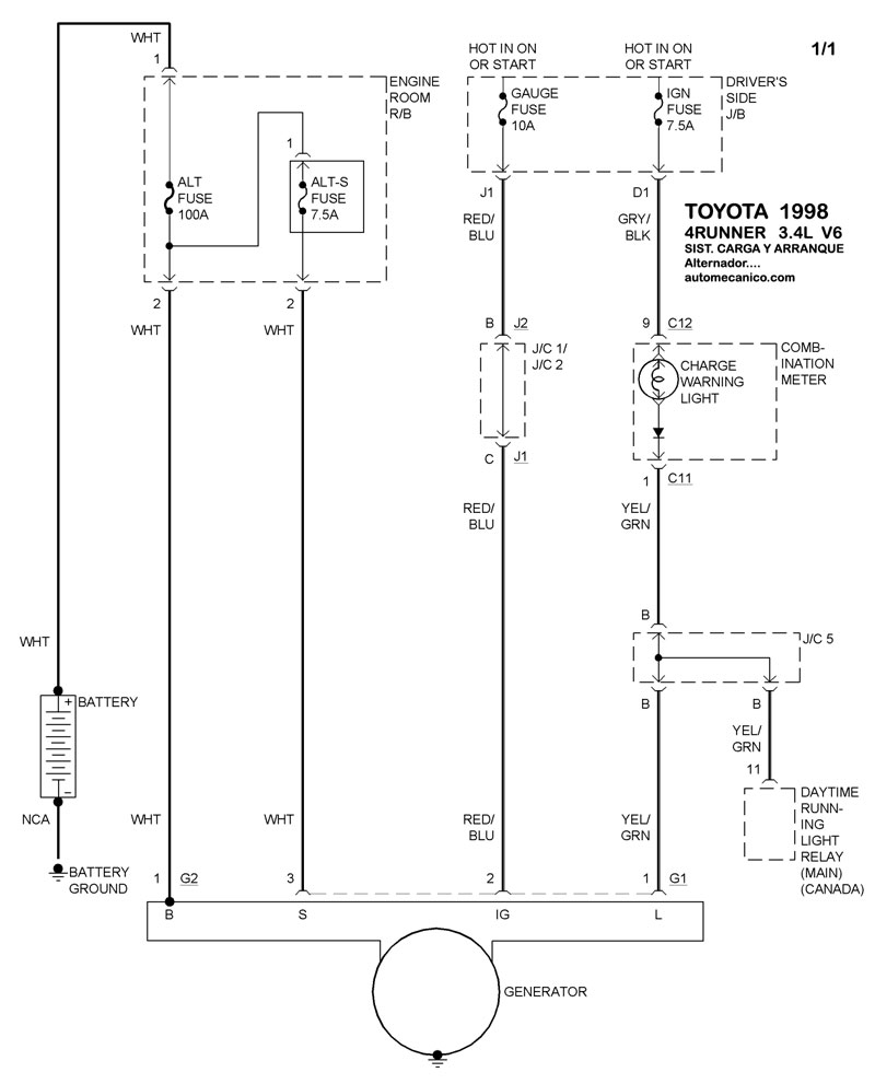
| 1998 | 4RUNNER - 3.4L V6 | SIST. DE CARGA | SIST. DE ARRANQUE |
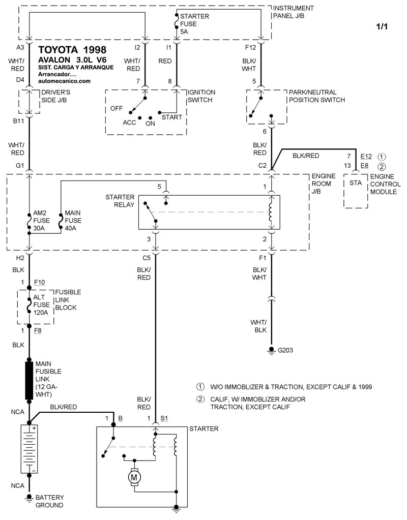
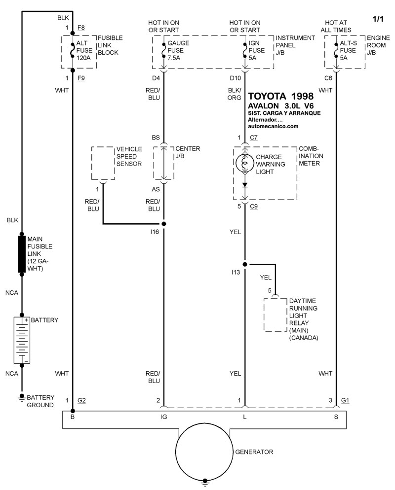
| 1998 | AVALON - 3.0L V6 | SIST. DE CARGA | SIST. DE ARRANQUE |
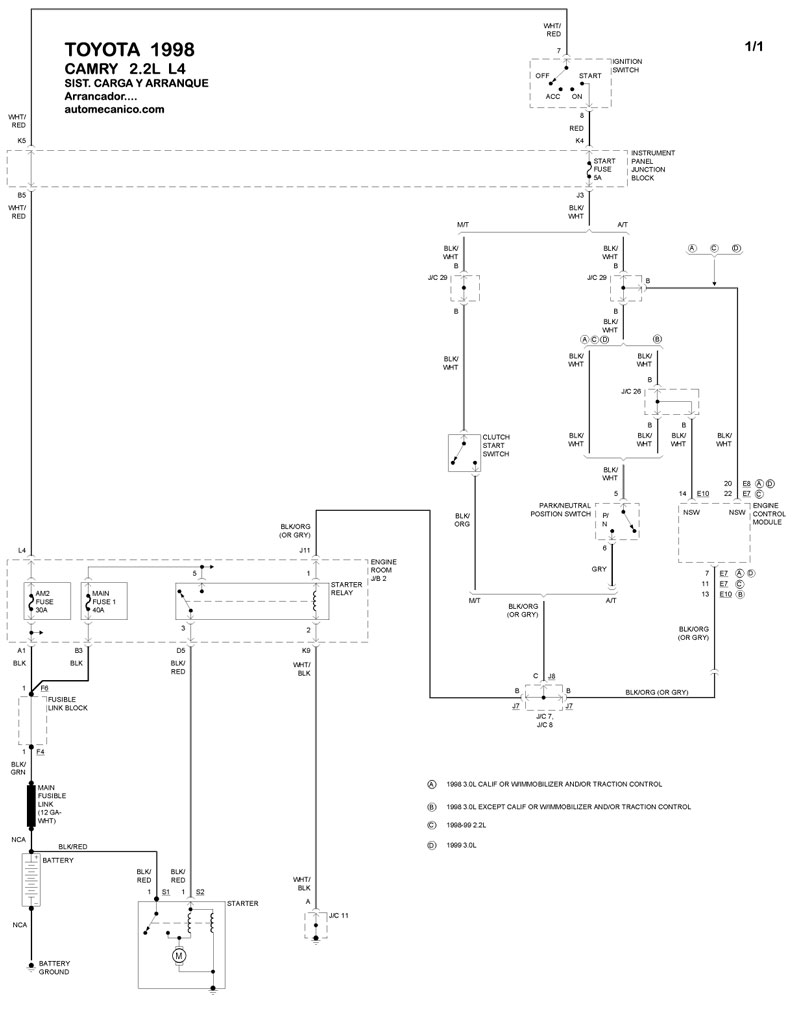
| 1998 | CAMRY - 2.2L L4 CIL | SIST. DE CARGA | SIST. DE ARRANQUE |
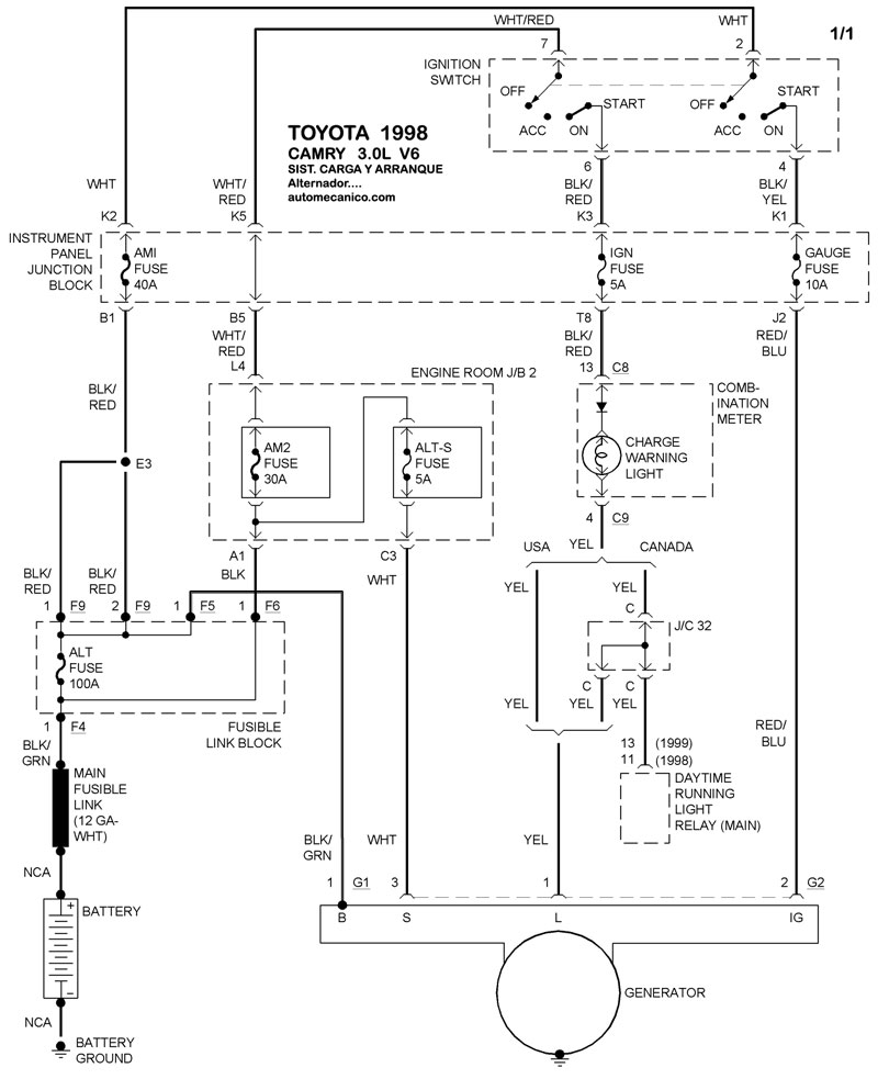
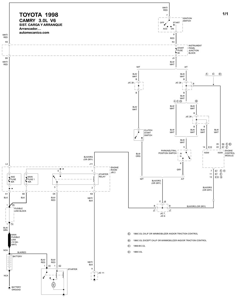
| 1998 | CAMRY - 3.0L V6 | SIST. DE CARGA | SIST. DE ARRANQUE |
| Volver al listado principal |
